游民星空 > 资讯中心 > 正文

京东工业IPO通过聆讯 刘强东将迎第6个上市公司

2025-11-24 09:48:14 来源:快科技 作者:拾柒 编辑:黑暗大法师的左手 浏览:loading

快科技11月24日消息,今日,港交所官网显示,京东工业股份有限公司(简称“京东工业”)港交所已通过聆讯。

美银证券、高盛、海通国际及瑞银将担任联席保荐人,负责推进后续发行工作。

据了解,这是京东工业第四次冲击港股上市,京东工业曾于2023年3月、2024年9月、2025年3月三次递表,均因招股书有效期届满而失效。

游民星空

若此次上市成功,京东工业将成为继京东集团、京东物流、京东健康、达达集团、德邦物流之后,京东集团旗下第六家登陆资本市场的企业。

游民星空

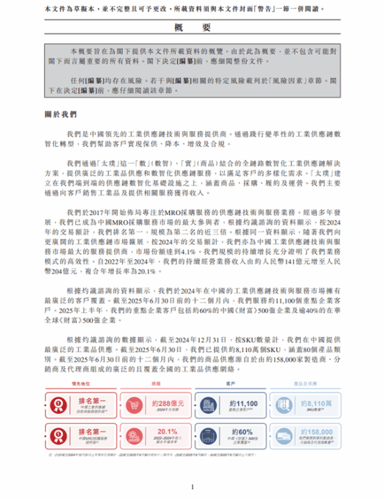
财务数据显示,京东工业近年营收保持稳定增长,持续经营业务总收入从2022年的141亿元增长至2023年的173亿元,2024年进一步增至204亿元。

截至2025年6月30日,京东工业持续经营业务总收入为103亿元,较2024年同期的86亿元增长18.9%。

游民星空

游民星空

人喜欢
游民星空APP
随时掌握游戏情报
code
休闲娱乐
综合热点资讯
单机游戏下载
好物推荐
游民星空联运游戏
京东工业IPO通过聆讯 刘强东将迎第6个上市公司https://imgs.gamersky.com/upimg/new_preview/2025/11/24/origin_b_202511240947437254.jpg