游民星空 > 资讯中心 > 正文

摩尔线程回应“75亿元闲资做理财”:实际金额明显小于上限

2025-12-13 10:46:56 来源:IT之家 作者:问舟 编辑:可樂餅 浏览:loading

摩尔线程昨日发布公告,为提高募集资金使用效率,合理利用部分闲置募集资金,在不影响募集资金投资项目建设实施、募集资金使用计划和保证募集资金安全的情况下,合理使用部分闲置募集资金进行现金管理,提高募集资金使用效益。

摩尔线程表示,公司及实施募投项目的子公司计划使用最高不超过人民币 75 亿元(含本数)的闲置募集资金进行现金管理,使用期限自董事会审议通过之日起 12 个月内有效。在上述额度及期限范围内,资金可以循环滚动使用。

关于摩尔线程昨晚发布的拟使用不超过 75 亿元的部分闲置募集资金进行现金管理的公告,其相关负责人回应称:公司前期明确披露了募集资金的项目计划,所募 75 亿资金有分阶段、明确的研发、技术升级等一系列使用安排,也将严格按照既定募投项目计划的推进。

游民星空

“本次审议的 75 亿元为现金管理额度上限,并非实际现金管理金额。实际现金管理金额将明显小于上限,后续随着募投项目逐步推进,以及置换前期自有资金投入募投项目的金额,闲置资金规模将相应减少,现金管理额度也会随之动态下降。”

该负责人表示,公司将持续加大研发投入,以加速产品快速迭代、攻坚核心技术壁垒,并构建自主可控的技术与产品体系,绝不会因现金管理影响募投项目的正常实施和公司主营业务的正常发展。

游民星空

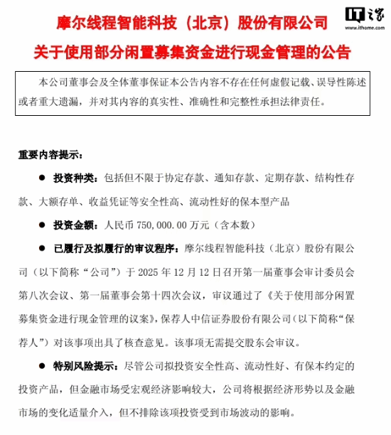
IT之家附摩尔线程公告中关键信息如下:

资金来源

2025 年 10 月 30 日,中国证券监督管理委员会(以下简称“中国证监会”)发布《关于同意摩尔线程智能科技(北京)股份有限公司首次公开发行股票注册的批复》(证监许可〔2025〕2423 号),公司首次公开发行人民币普通股(A 股)7,000.00 万股,发行价格 114.28 元 / 股,募集资金总额人民币 799,960.00 万元,扣除发行费用后,公司实际募集资金净额为人民币 757,605.23 万元。

本次募集资金于 2025 年 11 月 28 日全部到位,安永华明会计师事务所(特殊普通合伙)于 2025 年 11 月 28 日出具了《摩尔线程智能科技(北京)股份有限公司验资报告》(安永华明(2025)验字第 70062132_A03 号)。

为规范公司募集资金管理,保护投资者合法权益,公司依照规定对募集资金采取了专户存储管理,与保荐人、募集资金专户开户银行签署了《募集资金专户存储三方监管协议》。

投资方式

1、投资产品品种

公司及子公司将按照相关规定严格控制风险,拟使用部分闲置募集资金购买包括但不限于协定存款、通知存款、定期存款、结构性存款、大额存单、收益凭证等安全性高、流动性好的保本型产品。

2、实施方式

公司董事会授权公司总经理在上述额度范围及有效期内行使该项投资决策权并签署相关合同等文件,包括但不限于:选择合格专业理财机构作为受托方、明确现金管理金额、期间、选择委托投资产品品种、签署合同及协议等。同时授权公司及相关子公司的财务部门具体实施相关事宜。

3、投资额度及期限

本次现金管理使用额度不超过人民币 750,000.00 万元(含本数),投资产品的期限不超过 12 个月,在前述额度范围内,资金可以在董事会审议通过之日起 12 个月内循环滚动使用。

4、信息披露

公司将按照《上市公司募集资金监管规则》等相关法律法规和规范性文件的要求,及时履行信息披露义务,不会变相改变募集资金用途。

5、现金管理收益分配

公司使用部分闲置募集资金进行现金管理的所得收益归公司所有,优先用于补足募投项目投资金额不足部分以及公司日常经营所需的流动资金,并严格按照中国证券监督管理委员会及上海证券交易所关于募集资金监管措施的要求管理和使用资金,现金管理产品到期后将归还至募集资金专户。

投资风险分析及风控措施

(一)投资风险

尽管公司拟投资安全性高、流动性好、有保本约定的投资产品,但金融市场受宏观经济影响较大,公司将根据经济形势以及金融市场的变化适时适量介入,但不排除该项投资受到市场波动的影响。

(二)风险控制措施

1、为控制风险,公司进行现金管理时,将选择安全性高、流动性好、有保本约定的投资产品(包括但不限于协定存款、通知存款、定期存款、结构性存款、大额存单、收益凭证等)。

2、公司现金管理投资品种不得用于股票及其衍生产品,投资产品不得用于质押。

3、公司财务部安排专人及时分析和跟踪现金管理产品投向、项目进展情况,一旦发现或判断有不利因素,必须及时采取相应的保全措施,控制投资风险。4、独立董事有权对资金使用情况进行监督与检查,必要时可以聘请专业机构进行审计。

投资对公司的影响

(一)对公司的影响

本次使用部分募集资金进行现金管理,是在符合国家相关法律法规要求、确保不影响公司募集资金投资进度、有效控制投资风险的前提下进行的,公司使用部分募集资金进行现金管理不会影响公司日常经营和募集资金投资项目的正常开展,同时可以提高募集资金的使用效率,合理利用部分募集资金,增加公司现金资产收益,为公司及股东获取更多的回报。

(二)公司拟采取的会计政策及核算原则

公司将根据《企业会计准则第 22 号 —— 金融工具确认和计量》《企业会计准则第 37 号 —— 金融工具列报》的相关规定及其指南,对现金管理理财产品进行相应会计核算。

保荐人的核查意见

经核查,保荐人认为:

公司本次使用部分暂时闲置募集资金进行现金管理事项已经公司第一届董事会审计委员会第八次会议、第一届董事会第十四次会议审议通过。该事项符合《上市公司募集资金监管规则》等有关规定,不影响募集资金投资项目的正常进行,不存在变相改变募集资金投向和损害股东利益的情况。因此,保荐人对公司本次使用部分暂时闲置募集资金进行现金管理的事项无异议。

人喜欢
游民星空APP
随时掌握游戏情报
code
休闲娱乐
综合热点资讯
单机游戏下载
好物推荐
游民星空联运游戏
摩尔线程用75亿募资理财引争议!官方回应了https://imgs.gamersky.com/upimg/new_preview/2025/12/13/origin_b_202512131044185339.jpg