第1页:
展开《鬼谷八荒》中各逆天改命都有着不同的效果,而各派别选择的逆天改命也会有所不同,那么现在为大家带来“就当她练技术”分享的《鬼谷八荒》全逆天改命及各派词条推荐,一起来看看吧。
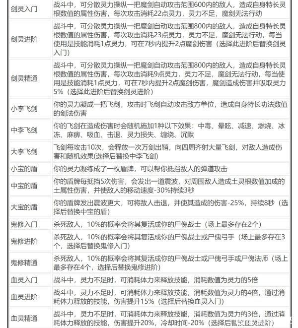
兵刃专精(1)+中李(2)+双灵(1)+魔剑(1)/兵刃(1)+中李(2)+魔剑(2)剑修就兵刃 李剑 红尘 魔剑 双灵这几个红尘触发太艰难,双灵看脸,魔剑伤害高,兵刃必须选,大李**。
四灵共生+万神剑
兵刃专精(1)+武神残决(1)+武法精通(3),还有的思路可以点血魔法(3)+老尔(1)+兵刃(1).总体来说刀修搭配各种各样,看自己想法,双灵,盾灵,魔剑,都可以选,觉得距离近还可以选灵法精通
一拳超人,基本核心思路是武神残决,可以玩一个护盾炸炸炸,武神残决(1)+盾灵精通(3)+徒手(1),十秒之后不是你死就是我死。
三指杀仙可不是开玩笑,想跨境界杀敌就要靠内虚,内虚叠完神仙都杀给你看,兵刃(1)+四灵(1)就你叫仙啊?徒手(1)+武神(1)+武技精通(3),其他看自己思路。
徒手(1)+武神(1)+血魔(3),这个流派死不掉的,其他想搭配啥看自己,可以武法可以双灵。
枪修生存真的难,操作也难,强烈建议魔剑自动。
更多相关内容请关注:鬼谷八荒专区
责任编辑:豆子CR7
            奶子对你是可掉落素材?勃大精深魔法的囧图
        
         
              
            畅玩高画质《血源》!PS4模拟器更新最终版
        
    
            朱开:LPL明年更难!别奢望全华班了!
        
         
              
            LPL梦断S15!美女主持余霜发文感慨:像极了2017!
        
    
            小孩曾卓君获SNK SWC双项目佳绩:《拳皇15》亚军
        
         
              
            T1豪取TES!4连晋S赛决赛!Faker赛后:我状态不太好