游民星空 > 资讯中心 > 正文

预估值一亿!字节跳动早年录取offer登上热搜

2025-09-20 14:50:49 来源:微博 作者:青草滑梯木木枭 编辑:青草滑梯木木枭 浏览:loading

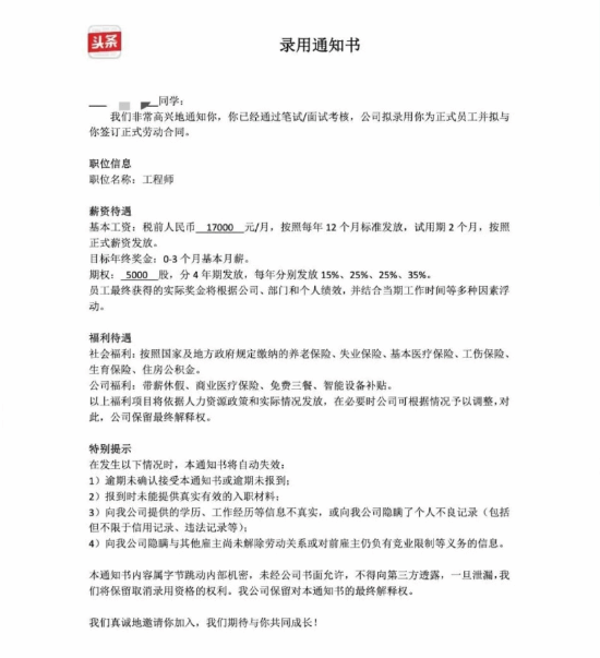
9月20日,关于“字节跳动一亿美金估值的offer长这样”登上热搜,图片泄露了2014年字节跳动公司对公司内员工的福利与诸多细则。

部分网友表示,当年的字节跳动在一众公司里并不算出名,而是自创造了抖音后才杀出了血路,早年的员工更是“押对了宝”。

游民星空

游民星空

当然,还有一些人指出,这里的一亿美金可能并非真实数据,而是意在指出合同中的股份被收购后价值很高的夸张用词。

人喜欢
游民星空APP
随时掌握游戏情报
code
休闲娱乐
综合热点资讯
单机游戏下载
好物推荐
游民星空联运游戏
预估值一亿?字节跳动早年录取offer登上热搜https://imgs.gamersky.com/upimg/new_preview/2025/09/20/origin_b_202509201443343518.jpg