游民星空 > 攻略秘籍 > 攻略 > 正文

《赛博朋克2077》全委托触发条件及任务简易攻略

2021-01-17 17:37:55 来源:游民星空[编译] 作者:瑞破受气包 我要投稿

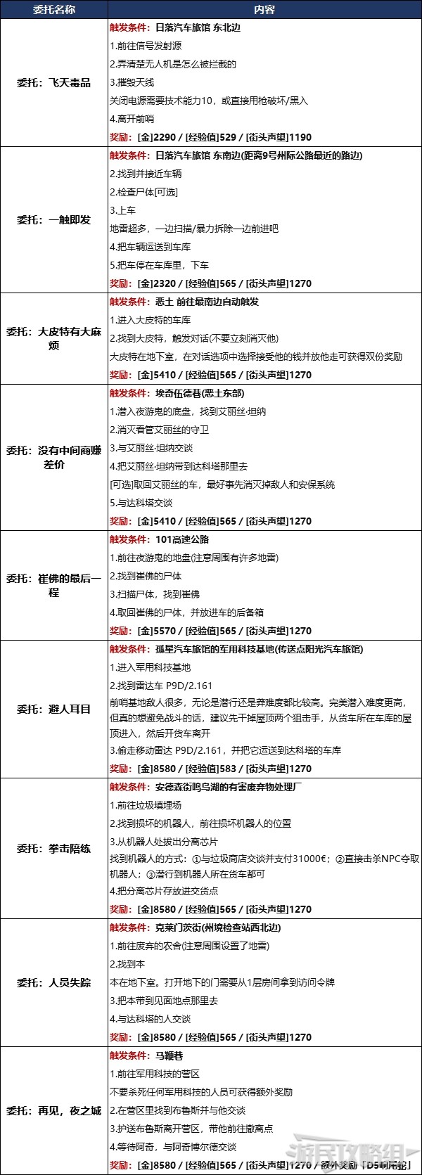
第7页:恶土(9个)

展开

恶土(9个)

游民星空

更多相关内容请关注:赛博朋克2077专区

责任编辑:瑞破受气包

上一页 1 2 3 4 5 6 7
友情提示:支持键盘左右键“← →”翻页

本文是否解决了您的问题

游民星空APP
随手浏览游戏攻略
code
攻略合集
剧透慎入!DLC全结局触发条件
武器图鉴
单机游戏下载
休闲娱乐
综合热点资讯
游民星空联运游戏