游民星空 > 攻略秘籍 > 资料 > 正文

《佣兵重生回忆山猫》人物图鉴及技能分析

2022-07-29 16:01:27 来源:游民星空[投稿] 作者:黑猫 我要投稿

第4页:琦拉

展开

擅抓壮丁的公主——琦拉

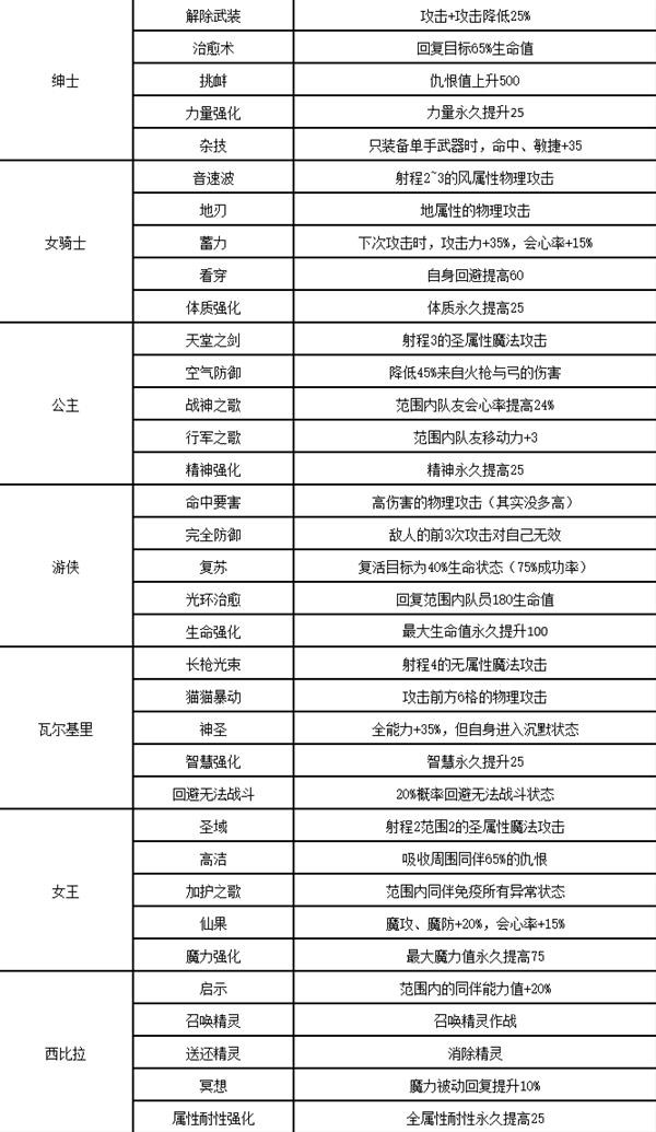
游民星空

游民星空

公主是剑盾职业,公主有免疫伤害技能,公主有吸收周围同伴仇恨的技能……这一切都会给你造成一种错觉,公主的定位是不是5代的雷斯特?队伍MT?大错特错。这小妮子不抗揍不说,物理输出更是一塌糊涂(99级都打不出多少伤害)。她的定位更类似5代的圣女凯瑟琳,是团队buff机。利奇加祝福每回合只能加一个人,公主一加一片。空气之歌能在面对敌人山崖上弓手大军时提高队伍生存能力,行军之歌可以增加团队移动速度,战神之歌范围增加暴击,更不提加护之歌,若没这个技能,部分关卡——比如Ex04的圣女,会更加蛋疼。缺点是这代的圣女没了安娜比奥,连大招都只能概率复活队友,果然从牧师变成奶骑了啊。上一代属于法师的召唤术本作给了公主,能招的精灵也是一模一样:火蜥蜴上反伤跟敌人换血,冰精灵输出的同时能帮忙加血,风精灵可以帮忙偷装备。对公主配装不要考虑攻击,主顶智慧法伤即可。

更多相关内容请关注:佣兵重生:回忆山猫专区

责任编辑:Ga62ie1

上一页 1 2 3 4 5 6 7 8 9 10 11 下一页
友情提示:支持键盘左右键“← →”翻页

本文是否解决了您的问题

游民星空APP
随手浏览游戏攻略
code
SSI ļʱ
单机游戏下载
休闲娱乐
综合热点资讯
游民星空联运游戏