游民星空 > 攻略秘籍 > 资料 > 正文

《佣兵重生回忆山猫》人物图鉴及技能分析

2022-07-29 16:01:27 来源:游民星空[投稿] 作者:黑猫 我要投稿

第8页:吉迪恩

展开

满脑子肌肉的金毛剑圣——吉迪恩

游民星空

游民星空

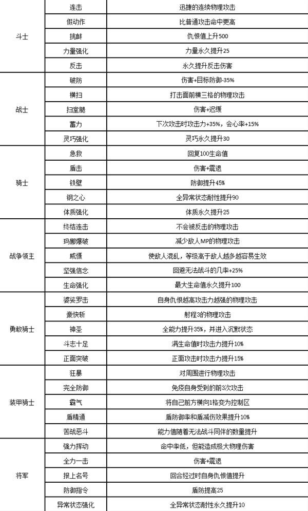
“攻城线”专属队友,吉迪恩作为公主的剑术老师,却意外是个以盾精通为主的战士。铁壁、盾精通、防御指令……各种防御技能给人无比的安全感,但实际应用起来却差强人意——因为本作提高生存能力根本不是防御值或者盾牌格挡,而是物理抗性与元素抗性,这也就导致师匠成了一个悲剧。但亮点还是有的,10点被动异常抗性提升加上骑士的职业技能“钢之心”,让吉迪恩成为所有队员中唯一不带抗异常装备也能100%免疫各种Debuff的存在——当然,也没多大用就是了。

更多相关内容请关注:佣兵重生:回忆山猫专区

责任编辑:Ga62ie1

上一页 1 2 3 4 5 6 7 8 9 10 11 下一页
友情提示:支持键盘左右键“← →”翻页

本文是否解决了您的问题

游民星空APP
随手浏览游戏攻略
code
SSI ļʱ
单机游戏下载
休闲娱乐
综合热点资讯
游民星空联运游戏