游民星空 > 攻略秘籍 > 攻略 > 正文

《皇家骑士团重生》上手图文指南 新增内容介绍与初始选择、路线解析

2022-11-15 11:00:32 来源:3DM论坛 作者:3DM心生双翼 我要投稿

第16页:全角色加入/评价

展开

全角色加入/评价

1、第一章可加入角色

(图片点击可放大,后续会补充纯表格版。)

游民星空

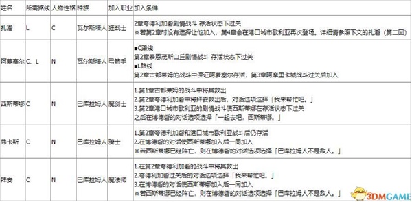
2、第二章可加入角色

(图片点击可放大,后续会补充纯表格版。)

游民星空

3、第三章可加入角色

(图片点击可放大,后续会补充纯表格版。)

游民星空

4、第四章可加入角色

(图片点击可放大,后续会补充纯表格版。)

游民星空

5、其它可加入角色

(图片点击可放大,后续会补充纯表格版。)

游民星空

6、主要角色评价

德尼姆

几乎全程出场的主角,可以积累极强的属性,后期转职君主实力强悍,属于没得选但很好用的角色。

游民星空

维斯

第三章L线可加入,可转职二刀流游侠,技能全面,是非常好的主力角色。

游民星空

卡图雅

第四章加入后可以转职公主/暗黑祭司,都是专属职业。

魔法主战能力不如四女巫,祭司恢复能力不错。

游民星空

兰斯洛特

附加剧情加入,圣骑士防御/辅助都不错,不过加入时间决定了其实用范围较低。

游民星空

沃连

也是附加剧情加入,本身用处不太大,不过游戏沃连报告这个系统很有用。

游民星空

卡诺普斯

翼人都是宝,机动性强,突击功能好,装备弓箭后就是移动炮台,适合点杀核心目标。

游民星空

米尔丁

初期不错的肉盾。

游民星空

基尔达斯

和米尔丁类似,可以选择培养。

游民星空

塞利耶

四姐妹老大,不太适合作为核心箭头硬刚,打打边鼓还行。

游民星空

雪莉

四姐妹二女,作为法师培养很有潜力。

游民星空

西丝缇娜

四姐妹老三,中后期实用性不错。

游民星空

奥利维亚

四姐妹老幺,作为萨满有极强的实力。

游民星空

蒂尼芙

第四章特殊剧情加入,大魔女职业是其独有,魔法攻击力非常强悍,强力炮台。

游民星空

普雷桑斯

恢复能力不错,比较万金油。

游民星空

弗卡斯

第二章C路线加入,特别能抗,攻防都有实力。

游民星空

拜安

第二章C路线加入,土属性魔法专家,可视情况使用。

游民星空

阿罗塞尔

L/C线都能收到,不错的远程。

游民星空

哈波里姆

特效强大,新舞蹈让其可以前线突击也可以作为机动支援角色,均可以大显身手。

游民星空

乔伦

职业不错,能力均衡,战斗系万金油。

游民星空

奥克修妮

魔兽优势大,龙使非常强力。

游民星空

扎潘

L线加入的佣兵,运气好可以狂杀,运气不好嘛。。。

游民星空

德波尔多

力量和体力都不错的突击型角色。

游民星空

奥利亚斯

辅助型角色。

游民星空

拉德拉姆

抗性和智力高,适合远程轰魔法。

游民星空

刚普

初始数值不错。

游民星空

尤莉亚

唯一的女翼人,其它角色死后可以继承学习龙语言魔法。

游民星空

库蕾希达

C/L线角色,可以使用普通尸体法术。

游民星空

奥兹玛

非常好的职业,非常好的WT,非常强。

游民星空

伦德尔

职业比较鸡肋,加入时间也鸡肋。

游民星空

拉维妮斯

L线第三章,比米尔丁和基尔达斯略强的肉盾。

游民星空

艾塞斯坦

右手剑、左手枪,很好用也好玩,就是加入时间太晚。

游民星空

更多相关内容请关注:皇家骑士团:重生专区

责任编辑:夏目贵志

上一页 11 12 13 14 15 16 17 下一页
友情提示:支持键盘左右键“← →”翻页

本文是否解决了您的问题

游民星空APP
随手浏览游戏攻略
code
单机游戏下载
休闲娱乐
综合热点资讯
游民星空联运游戏