游民星空 > 攻略秘籍 > 资料 > 正文

《赛博朋克2077》全专长效果及解锁条件一览

2021-01-27 09:56:45 来源:游民星空[编译] 作者:瑞破受气包 我要投稿

第5页:智力

展开

智力-入侵协议

游民星空

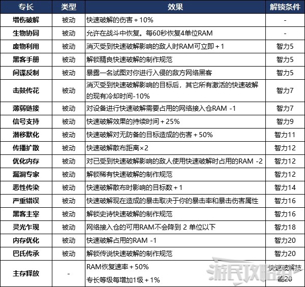
智力-快速破解

游民星空

更多相关内容请关注:赛博朋克2077专区

责任编辑:瑞破受气包

上一页 1 2 3 4 5
友情提示:支持键盘左右键“← →”翻页

本文是否解决了您的问题

游民星空APP
随手浏览游戏攻略
code
攻略合集
剧透慎入!DLC全结局触发条件
武器图鉴
单机游戏下载
休闲娱乐
综合热点资讯
游民星空联运游戏