游民星空 > 攻略秘籍 > 攻略 > 正文

《八方旅人2》图文攻略 全支线、全收集图文流程攻略

2023-02-24 10:48:30 来源:游民星空[原创] 作者:Shy夏夏 我要投稿

第10页:弗拉姆教堂村

展开

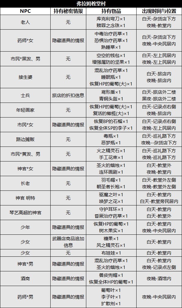
弗拉姆教堂村
NPC持有情报及物品

游民星空

NPC弱点

游民星空

NPC支援信息

游民星空

杂货店售卖

游民星空

隐藏道具

【驱魔之叶×1】

位置:旅店右侧

情报:女药师

游民星空

【恢复BP的石榴(大)×1】

位置:中央民居旁

情报:女市民

游民星空

【羽毛帽×1】

位置:教堂左侧

情报:头巾神官

游民星空

【沉默治疗药草×1】

位置:教堂内

情报:戴帽神官

游民星空

【树木果实×1】

位置:中央民居内

情报:少年

游民星空

宝箱

左上角民居内打开宝箱获得【400叶币】。

游民星空

使旅馆外二楼的士兵昏厥后,可以进入他身后的屋内,打开两个宝箱,分别为【卫兵护盾×1】、【恢复HP的葡萄×1】。

游民星空

更多相关内容请关注:八方旅人2专区

责任编辑:Shy夏夏

上一页 1 2 3 4 5 6 7 8 9 10 11 下一页
友情提示:支持键盘左右键“← →”翻页

本文是否解决了您的问题

文章内容导航
游民星空APP
随手浏览游戏攻略
code
攻略合集
奖杯成就
单机游戏下载
休闲娱乐
综合热点资讯
游民星空联运游戏