游民星空 > 攻略秘籍 > 攻略 > 正文

《全境封锁2》TU15强势配装汇总

2022-06-28 14:42:38 来源:全境封锁2吧 作者:小鹭 我要投稿

第4页:红甲恶人套

展开

红甲恶人套

游民星空

游民星空

游民星空

游民星空

游民星空

游民星空

游民星空

游民星空

游民星空

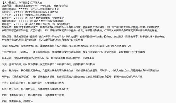
红甲恶人套评价:该套装主要用于打PVP(如果想拿来打PVE也不是不可以),兼顾生存与输出,在近距离有很高的爆发力,红甲能施加流血效果干扰敌方视野造成伤害,并触发恶人天赋提升自己伤害。训鹰人作为突击步枪中的颜值担当,本身拥有较高的输出,自带15%暴击伤害和10%暴击几率配件以及60发大弹匣,非常强力,但在PVE里训鹰人由于没有八倍镜和增伤天赋,只能靠自身的伤害撑起输出,所以训鹰人在突击步枪中的地位比较尴尬,而到了PVP里,训鹰人本身不俗的输出和天赋让其实至名归的成为了最强突击步枪,能和红甲恶人套形成良好的配合。

更多相关内容请关注:全境封锁2专区

责任编辑:铁板里脊歼灭者

上一页 1 2 3 4 5 6 7 8 下一页
友情提示:支持键盘左右键“← →”翻页

本文是否解决了您的问题

游民星空APP
随手浏览游戏攻略
code
单机游戏下载
休闲娱乐
综合热点资讯
游民星空联运游戏