游民星空 > 攻略秘籍 > 攻略 > 正文

《全境封锁2》TU15强势配装汇总

2022-06-28 14:42:38 来源:全境封锁2吧 作者:小鹭 我要投稿

第8页:火法师

展开

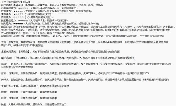
火法师

游民星空

游民星空

游民星空

游民星空

游民星空

游民星空

游民星空

游民星空

游民星空

游民星空

火法师配装评价:火法师兼顾了输出与控制,是非常强的辅助位。火焰配合日蚀四件套的传播效果能形成强大的控制效果,能使除了胖子和机械类敌人以外的大部分敌人丧失战斗力并害怕地到处乱跑,从而让自己和队友有良好的输出环境,火焰本身的伤害加上卑B之人的debuff也能造成不小的伤害。当然想要成为合格的火法师也不是一件容易的事情,需要多加练习火种,火黏弹和空爆追踪地雷这三种技能,熟练之后,一名合格的火法师将是团队里一位强力的辅助。

更多相关内容请关注:全境封锁2专区

责任编辑:铁板里脊歼灭者

上一页 1 2 3 4 5 6 7 8
友情提示:支持键盘左右键“← →”翻页

本文是否解决了您的问题

游民星空APP
随手浏览游戏攻略
code
单机游戏下载
休闲娱乐
综合热点资讯
游民星空联运游戏